Wyniki wyszukiwania dla:

Struktura organizacyjna - Nadnotecki Bank Spółdzielczy

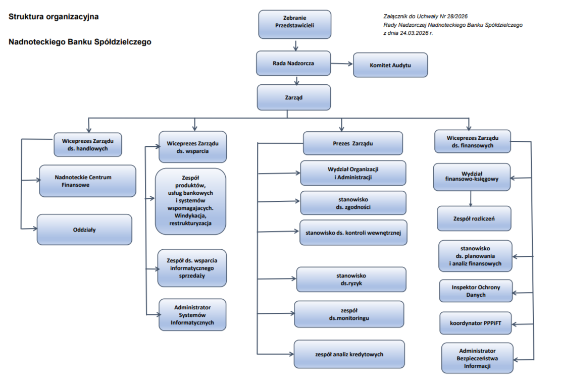
Struktura Organizacyjna

Ten serwis wykorzystuje pliki cookies. Korzystanie z witryny oznacza zgodę na ich zapis lub odczyt wg ustawień przeglądarki. Polityka prywatności